苏州大学理想眼科医院
欢迎访问
苏州大学理想眼科医院
官方网站
VPN
图书馆
来院路线
网站首页
医院概况
新闻动态
重点科室
准分子激光科
白内障科
青光眼科
斜视与小儿眼科
眼视光科
眼底病与眼外伤科
眼整形与眼眶病科
角膜病科
中医眼科
专家介绍
名医工作室
专家排班
学科建设
诊疗设备
学术交流
院务公开
现任领导
组织架构
荣誉资质
历史沿革
师资队伍
当前位置:
主页
>
新闻动态
>
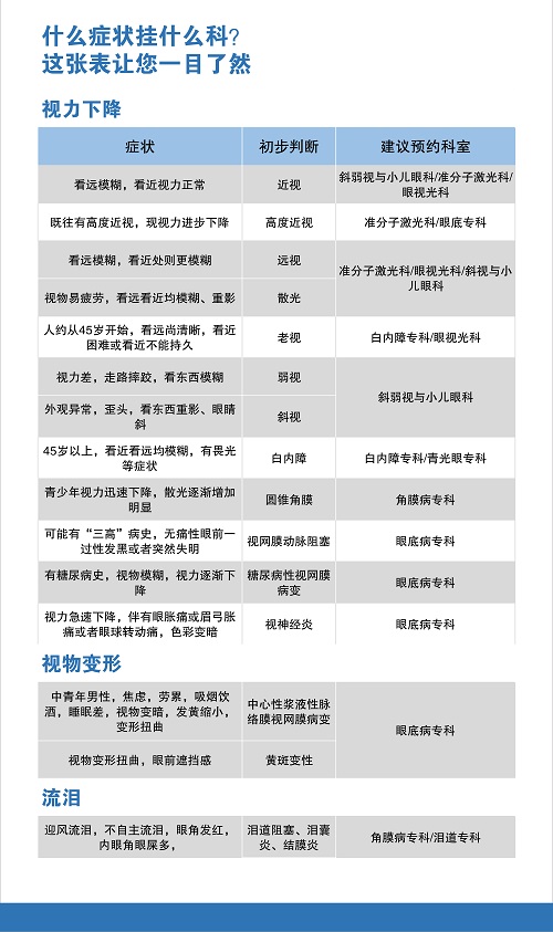
【干货】什么眼病挂什么科?请把这张表转给所有人!
眼科有很多亚专科,针对不同的症状需要挂对应的科室。挂错号、搞错科,不仅浪费时间,还耽误病情。
浏览此页面对您是否有帮助?
您可以直接进行在线咨询,更清晰了解眼睛情况,尽早解决疾病困扰。
远程问诊
在线咨询
就医流程
了解详情
专家排班
互联网医院
来院路线
便捷就诊
上一篇:
william威廉亚洲官方联合国家机构共启近视防控公益征程
下一篇:
跨越4000多公里的光明接力:新疆母亲在苏重获清晰“视”界